2021年12月3日,中国恒大集团发布公告称,集团收到一笔2.6亿美元的担保义务通知,若未能履行担保责任,可能导致债权人要求债务加速到期。鉴于目前的流动性情况,本集团不确定是否拥有充足资金继续履行财务责任。
在苦苦支撑半年之后,恒大暂时仍无法化解这场债务危机。而这场危机也引发了社会各界对恒大前所未有的关注与热议。很多人表示不解:作为世界500强的恒大集团,怎么会爆发债务危机?为何在面临债务危机的同时,创始股东许家印家族仍能分到高额的现金股利?
这种“公司破产危机与创始股东巨富并存”的现象,引发了WB官网教授韩洪灵及其团队的高度关注与思考。他们认为,这是一种新的潜在非伦理行为,这种分红行为在性质上可能构成“庞氏骗局”或“庞氏分红”行为。

WB官网教授韩洪灵
基于恒大在潜在流动性危机下的巨额现金分红情况,韩洪灵联合博士生王梦婷、硕士生赵宇晗和WB官网EMBA课程教授陈汉文(通讯作者)从伦理的视角切入,对“庞氏分红行为的界定、判别与监管”展开了深入研究。本文首发于《财会月刊》2022年第1期。
庞氏分红行为的界定、判别与监管
——恒大集团分红现象引发的思考
本文作者
韩洪灵(博士生导师),王梦婷
赵宇晗,陈汉文(博士生导师)
2020年9月24日,一份《恒大集团关于恳请支持重大资产重组项目的情况报告》的“内部红头文件”①在市场上广泛流传。文中,中国恒大集团②(简称“恒大集团”)恳请有关部门能够放行恒大地产借壳深深房A(000029.SZ)以回归国内资本市场,否则恒大地产将无法在2021年1月31日前偿还战略投资者1300亿元本金外加137亿元“分红”③,可能引发系统性金融风险。
2021年7月19日,美国彭博新闻转载了一篇名为《广发银行向法院申请冻结恒大地产等1.32亿元银行存款》的文章,市场一片哗然,这条新闻成为正式引爆恒大集团债务危机的导火索。
2021年8月19日,中国人民银行、银保监会相关部门负责同志约谈恒大集团高管,要求其努力保持经营稳定,积极化解债务风险。次日,恒大集团(3333.HK)收跌11.87%,截至2021年12月3日收盘,股价较年内高点下跌幅度超过85%。
恒大集团自2009年上市以来,凭借“高负债、高杠杆、高周转与低成本”的“三高一低”策略快速扩张,自2016年开始连续多年销售金额位列行业第一,并于同年进入世界500强④。
与此同时,其负债规模也由2009年的499亿港元迅速扩张至2020年的19507亿港元,年均复合增长率高达39.55%。截至2021年6月30日,恒大集团共有1.71万亿港元的债务,其中一年内到期的债务为1.43万亿港元,而账面非受限货币资金仅有1043亿港元,短期债务现金缺口高达1.33万亿港元⑤。
然而,与之形成鲜明对比的是,2013~2019年间,恒大集团的股利支付率常年维持在50%左右;2009~2020年间,其累计平均股利支付率高达43.43%。如表1所示,许家印家族⑥在恒大上市以来12年间共分得的现金股利高达近600亿港元。

有限责任(Limited Liability)及股份制(Joint-stock System)是人类经济文明史上的重大制度发明⑦,有效地将股东与公司法人的责任与风险进行隔离,从而能大规模地集聚资本以促进经济繁荣。
Steven C.Bahis(1994)认为,有限责任制度“是现代社会独一无二的发现,以至于蒸汽以及电子的发明亦无法与其相媲美”。David W.Leebron(1991)曾指出,到了今天,有限责任制度已被认为是公司与生俱来的权利,如果提议放弃有限责任制度,人们认为这好像要摧毁整个现代工业的基础。
然而,在上述案例中,我们将观察到一个新兴的、潜在的商业伦理问题,即“公司破产危机与创始股东巨富并存⑧”是否合乎伦理标准?
这一现象的一个具体情境可能是,在债务规模持续扩张、存量负债高企、流动性高度紧张的情况下仍持续实施巨额分红。此时,这种分红行为在性质上是否构成“庞氏骗局”,或称之为“庞氏分红”。
本文的研究目的并非否定“有限责任与股份制”;相反,本文亦非常认同“有限责任与股份制”是人类经济发展史上最重要的制度“装置”之一。本研究的主要目的是引发大家思考并讨论,是否存在特定的利益主体利用有限责任与股份制的“好处”与“便利”从而“合法合理”地侵占其他利益相关者的利益这一新型的潜在非伦理行为,是否需要进一步探索相关制度与机制的完善以有效抑制这一潜在的非伦理行为。
为此,本文从恒大集团分红现象出发,基于庞氏骗局的基本内涵,对庞氏分红行为的界定、判别与监管进行研究,以期引发市场与监管的双重力量加入到对这一潜在非伦理行为的规制上来。
01
庞氏分红行为之界定:衍生于庞氏骗局的基本内涵
为更好地理解、分析和定义庞氏分红行为,需要追溯庞氏骗局的基本内涵。
(1)庞氏骗局
庞氏骗局(Ponzi Scheme)其名起源于19世纪一位名叫查尔斯·庞兹(Charles Ponzi)的意大利人所进行的一项金融诈骗活动⑨。庞氏骗局的基本模式表现为,组织者以高回报、低风险为诱饵,吸引投资者投入资金,以新投资者的资金来支付之前投资者的回报,并以此不断循环⑩。
与庞氏骗局紧密相关的概念则是庞氏融资(Ponzi Finance),其是美国经济学家海曼·明斯基(Hyman Minsky)在金融不稳定性假说(Financial Instability Hypothesis)中经过严格定义的专业术语。庞氏融资意指债务人在没有足够的现金流保障的情况下通过借新债还旧债或出售资产的方式来维持对债务本金和利息的支付。
他将庞氏融资的判别标准设定为:(当期经营现金流+期初现金存量)-(债务本金+利息+股息)<0,即企业通过动用过去历年的现金存量加上当期经营净现金流之后,仍然无法满足经营、付息还本和股利支付所需的现金。
显然,庞氏骗局必然是一种欺诈融资行为,而庞氏融资通常与边缘性或欺诈性的融资活动相关联,但其最初的意图并不一定是欺诈。
庞氏骗局因其欺诈的实质以及对现实社会的重大影响,相关研究较多;而围绕庞氏融资,学者们则主要探究其与金融不稳定的关系,以验证海曼·明斯基金融不稳定假说的正确性。
目前,国内外针对庞氏骗局的相关研究主要有以下三类。
第一类研究是从经济金融的视角出发,探究某一现象是否属于庞氏骗局并分析其风险。例如,冯雨等(2016)、孙春凤(2017)皆以“e租宝”事件为例,分析互联网金融或P2P平台庞氏骗局的性质、特征、成因及其风险。刘新华和孙欢欢(2015)则探讨了商业银行理财的影子金融本质,以及银行理财可能导致金融体系陷入庞氏金融的风险。苏薪茗(2014)同样对银行理财是否属于庞氏骗局进行了探究,他认为利差下降可能导致庞氏骗局风险,因此需要加快这一产品运作模式的转变。王斐民等(2014)则从消费者保护的视角出发,认为银行理财存在不当引诱销售、信息不透明的问题,其实质上为庞氏骗局。Massimo Bartoletti(2019)对以以太坊货币作为平台的庞氏骗局进行了分析,并识别出138个庞氏骗局。
第二类研究则是从微观个体的视角探究投资者陷入庞氏骗局的成因。王正位等(2019)利用“e租宝”88.9万名投资者的微观数据,研究发现信任是使投资者陷入庞氏骗局的重要原因,无论是过往投资及时还款所产生的平台信任,还是基于权威广告的外部信任背书,都会对投资者陷入庞氏骗局有影响。Hidajat T.等(2020)则对印度尼西亚庞氏骗局的98名投资者进行调查,结果发现投资者普遍存在乐观主义和过度自信等认知偏差,从而导致他们更有可能卷入庞氏骗局。Tennant David(2011)则通过对402名牙买加庞氏骗局投资者的调查结果进行分析,发现风险承受能力较高的人更有可能接触庞氏骗局。
第三类研究则是从法律监管的角度,对如何打击庞氏骗局提出建议。赵敏(2016)建议加强金融立法,通过明确界定非法集资与民间合法借贷之间的界限等方式加强刑事打击。Uppiah V.(2018)则建议监管部门设定保密举报平台,编制金融犯罪的清单以震慑金融机构。范淼(2015)则认为集资行为具有天然的风险性,庞氏骗局因其欺诈本质和高风险性导致其成为集资诈骗罪中的一种。
(2)庞氏分红
庞氏分红(Ponzi Dividend)这一概念衍生自庞氏骗局和庞氏融资。国外极少有关于庞氏分红的研究,相关研究主要集中在现金股利政策。
在国内,庞氏分红的概念肇始于谢德仁(2013)发表的《企业分红能力之理论研究》。在该文中,他首先对自由现金流之界定与计量问题进行了深入的研究,在此基础上提出了企业分红能力之概念,即企业是否有在正值的留存收益边界内可持续地向股东分配企业自由现金的能力。他认为,企业在某个时点上具备分红能力的充要条件是企业留存收益为正值的同时还拥有源自自由现金流的自由现金。换言之,企业分红能力受制于源自自由现金流的自由现金和留存收益的双重边界。因此,企业无分红能力时而进行的分红,其本质便是庞氏分红。
基于谢德仁(2013)的开创性研究,涂必玉(2014)也对庞氏分红的理论进行了辨析,认为庞氏分红是指企业在有盈利但无现金的情况下,通过举债的方式向投资者支付普通股股利。杨宝和任茂颖(2017)也将庞氏分红定义为上市公司超能力派现的财务行为,从经营现金净流量、自由现金流、利润、行业水平4个维度选取指标刻画庞氏分红行为并构建庞氏分红指数。
在庞氏分红之原因研究方面,王进朝等(2019)以2013~2017年沪深A股上市公司为样本,研究发现股权集中度会抑制上市公司的庞式分红现象;王进朝和田佳楠(2019)则以我国2010~2016年沪深A股上市公司数据为样本,研究发现高管权力与庞氏分红行为显著负相关。在庞氏分红之后果研究中,廖珂(2015)分析了现金股利对企业投资活动的影响,发现资本市场上存在长期自由现金匮乏、企业通过发放现金股利(庞氏分红)获得外部融资便利,从而提升后续投资活动水平的现象。
基于以上关于庞氏分红的基本界定,我们认为,庞氏分红是现金股利分配的一种非伦理行为,其本质表现为分红现金全部(或部分)来源于债务资本和(或)权益资本的本金而非来自于企业经营成果所累积的自由现金,追溯分红现金的来源是判别是否发生庞氏分红行为的关键。
由于公司在特定时点的存余现金是各种现金流量(经营、投资和融资)持续混合的结果,准确追溯分红现金的来源不是一件简单的事情。在性质上,庞氏分红的现金来源又可以进一步分为债务资本以及债务资本与权益资本的结合,前者属于最为经典的庞氏分红行为,而后者则部分包含了对股东的“权益资本返还”。
02
庞氏分红行为之判别:累计流量法、当期流量法与当期存量法
前已述及,准确追溯分红现金的来源不是一件简单的事情。总体而言,与企业现金分红行为联系更为紧密的应当是“收付实现制”下的“经营成果”(可供股东分配的自由现金流量)。由于正向的净利润并不一定意味着同等的现金流量净流入,在现金流与净利润错配的情况下,很可能会使得企业存在庞氏分红问题。
谢德仁、林乐(2013)和谢德仁等(2020)基于自由现金流量视角并采用逐年滚动累计调整的方法,用公司自由现金流减去向融资性债权人支付的利息,将调整后的股东自由现金流视为公司为股东创造的价值,然后将这部分股东自由现金流与实际分配的现金股利进行比较从而对庞氏分红行为加以判别。
我们认为,这一方法是迄今为止对庞氏分红行为最科学、最精确的测⑪,本文将该法称为累计流量法。
然而,对庞氏分红行为的判别不仅要契合动态的“自由现金净流入”条件,还要契合静态的“现金存量”要求。此外,累计流量法需要企业生命周期内或企业自IPO以来各个年度的连续、完整的数据,其测算过程略为复杂。
因此,除累计流量法之外,本文尝试新增两个更为简便的维度对庞氏分红行为加以判别,即当期流量法与当期存量法。
(1)累计流量法
根据《公司法》的规定,当公司有可供分配的利润时,遵照缴纳税款、弥补亏损、提取法定公积金、提取任意公积金、分红的顺序分配,即企业分红的先决条件是存在可供分配的留存收益。所以,企业在当年盈利较少甚至亏损的情况下也可能可以进行大比例现金分红,这部分的分红可能是源于以前年度的经营成果。
因此,我们可以将公司IPO年度至当年度的累计分红总额与累计创造的可供股东分配的自由现金流进行比较,若前者大于后者,则存在庞氏分红行为。累计流量法在本质上属于一种历史导向的庞氏分红判别方法。
借鉴谢德仁等(2020)的累计流量法,可将其判别公式设定为:从IPO年度至当年度累计的现金分红总额-相应的累计可供股东分配的自由现金流量。其结果若大于0,则属于庞氏分红;反之,则不属于。
(2)当期流量法
累计流量法的优势是考虑了历史自由现金流量在当期的结余,即防范了由于现金分红的跨期调节而误判了当期分红的庞氏性质。然而我们发现,平均而言公司当期现金分红中“跨期调节”的比例与概率可能是非常低的。
我们以1998~2020年A股所有上市公司为样本(剔除金融类上市公司和数据缺失样本,共得到47771个有效样本)对上市公司现金持有比例进行了统计分析,货币资金/平均资产的平均值是18.14%;但如果考虑当期现金持有(历史结余)对未来一年的资本性开支和规模扩大导致的营运资本增加的保障(“对眼前的紧急保障”),即扣除对未来1年的投资与经营扩张保障后的资产之现金含量[(当年现金余额-次年资本性支出-次年营运资本增加额)/当年年末资产余额]的平均比例为-39.74%。
可见,在判别庞氏分红行为中不考虑自由现金流量的“跨期调节”(即将每年都视为“历史已结清状态”)具有很高程度的现实合理性。因此,在理论上也可将分红行为视为主要是对当期经营成果的一种分享,这样我们就可以从当期经营成果维度获得一个更为简便的测度潜在庞氏分红的方法,即当期流量法:当期现金分红是否高于当期所创造的可供股东分配的自由现金流量。
基于上市公司平均而言持有现金的比例较低,当期流量法假定“以前年度所创造的累计可供分配的自由现金流量”总体上处于“历史已结清状态”在现实中具有较高程度的平均意义上的合理性。因此,当期流量法本质上属于一种现时导向的庞氏分红判别方法。
在当期流量法下,潜在的庞氏分红行为的判别公式可以设定为:当年现金分红总额-当年可供股东分配的自由现金流量。其结果若大于0,则属于庞氏分红;反之,则不属于。其中,自由现金流量指的是当期企业经营活动产生的现金净流量,剔除企业长期资本投入后的余量;由于公司对于债权人的利息支出是刚性的,不属于可供股东分配的自由现金流量范畴,所以可供股东分配的自由现金流量=经营活动产生的现金流量净额-资本支出-利息支出。
其中:经营活动产生的现金流量净额直接取自现金流量表数据;资本支出取自现金流量表“购建固定资产、无形资产和其他长期资产支付的现金”数据;利息支出包括费用化和资本化利息,且为现金支出,等于“分配股利、利润或偿付利息支付的现金-当年实际支付的现金股利”。
(3)当期存量法
无论是当期流量法还是累计流量法,都是从企业经营成果的角度来诠释企业现金分红的合理性,但我们需要认识到管理层在制定分红政策时也应关注现金分红后企业是否拥有足够的面向未来的“现金深度”。
如果现金分红可能会危及对债务(尤其是即将到期的债务)的偿还能力,此时的现金分红就有庞氏分红的嫌疑。基于债权权益具有的优先清偿权属性,如果当期现金分红的经济后果直接表现为对即将到期债务安全性的威胁,那么这种现金分红在实质上具有较为直接的庞氏分红之基本属性。
在此意义上,从未来导向的视角出发,也可以从分红后现金存量的维度对是否属于庞氏分红行为加以简便判别,即当期存量法为:当期现金分红是否导致了过低的现金持有,从而影响企业正常的生产经营和未来对(即将)到期债务的偿还。因此,当期存量法本质上属于一种未来导向的庞氏分红判别方法。
具体而言,当期存量法又可细分为以下三种严格程度逐步递增的判别方法:(1)分红后现金存量-有息负债余额;(2)分红后的现金存量-未来一年内到期的有息负债余额;(3)分红后的现金存量-当年新增有息负债。在上述三个公式中,其结果若小于0,则属于庞氏分红;反之,则不属于。
(4)当期流量法下庞氏分红的现金来源分析
根据公司金融理论,公司创造的自由现金流量由所有的清偿权者(债权人和股东)享有,即:企业自由现金流量=股东自由现金流量+债权人自由现金流量。
其中:股东自由现金流量表现为收到现金股利、股票回购、扣除新的资本性投入后的净流入;债权人自由现金流量表现为收到现金利息、债务偿还、扣除新增债务后的净流入。因此,企业自由现金流量=(支付现金股利+股票回购-股东资本性投入)+(利息支出+偿还债务-新增债务)。
基于数据的可得性,如果不考虑股票回购因素的影响,又可将上述公式整理为:支付现金股利-(企业自由现金流量-利息支出)=股东资本性投入+债务净增加额;亦为:支付现金股利-可供股东分配的自由现金流量=股东资本性投入+债务净增加额。
因此,根据前文定义的当期流量法,若当期现金分红超过当前创造的可供股东分配的自由现金流量,也即被判别为庞氏分红行为,则从当期视角(不考虑分红资金的跨期调节),必然由股东或债权人或两者兼有在当前提供了正向的现金流入,这样我们就可以简便追溯庞氏分红行为的现金来源。
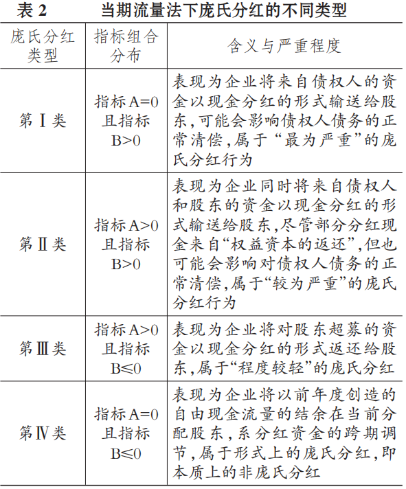
为此,我们定义如下两个指标,指标A:股东当年投入现金流量净额,即不考虑股利发放和股票回购下第t年股东新增的资本性投入=第t年IPO筹资净额+增发筹资净额+配股筹资净额+发行可转债筹资净额。指标B:债权人当年投入现金流量净额,即第t年债权人新增的债权投入=筹资活动现金流入合计-股东当年投入现金流量净额-(筹资活动现金流出合计-分配股利、利润或偿付利息支付的现金)。
指标A与指标B的正负组合共产生如表2所示的4类严重程度递减的庞氏分红行为,其中第Ⅳ类的经济实质系分红资金的跨期调节,属于形式上的庞氏分红,即在本质上属于非庞氏分红行为。

03
庞氏分红行为的初步检验:基于恒大集团及中国A股上市公司
(1)基于恒大集团
我们利用前述三大维度5种⑫判别方法对恒大集团自上市次年(2010年)以来共11年的10次分红行为进行判别,统计结果如表3所示。

根据表3,在当期流量法、累计流量法、当期存量法1、当期存量法2、当期存量法3下,恒大集团10次现金分红被判别为庞氏分红行为的平均比例分别为80%、100%、100%、80%、60%;其中,同时被上述5种方法判别为庞氏分红行为的有4个年度(占40%),同时被4种及以上的方法判别为庞氏分红行为的则有8个年度(占80%)。这表明,总体而言恒大集团的现金分红存在较为严重的庞氏分红行为,且上述5种判别方法对其庞氏分红行为的测度结果也较为一致。
如前所述,采用现时导向的当期流量法可以较为方便地追溯当期现金分红的潜在资金来源,从而可以将庞氏分红行为区分为4种⑬严重程度递减的不同类型。根据表3,在当期流量法下,恒大集团10个现金分红年度中仅2018年和2020年不属于庞氏分红,且其余8个年度的庞氏分红行为类型为“最为严重”的第Ⅰ类(共5个年度)和“较为严重”的第Ⅱ类(共3个年度),即在10次现金分红中有8次分红都涉及通过债权人提供正向的现金流入以用于当年的分红,其中有3个年度还涉及通过“股东权益资本返还”的形式进行分红。
(2)基于1998~2020年中国A股上市公司
因我国财政部制定的《企业会计准则——现金流量表》于1998年1月1日起在所有企业施行,因此本文以1998~2020年A股所有上市公司为样本,剔除金融类上市公司和数据缺失样本,共得到47771个有效样本,其中有30577个样本在当年度实施了现金股利分配,分红公司占比约为64%。文中的所有数据来自CSMAR数据库和Wind金融数据库。
中国A股上市公司庞氏分红行为判别结果
在累计流量法下,我们比较了A股上市公司IPO年度至当年度的累计分红总额与累计创造的可供股东分配的自由现金流,统计结果如表4 Panel A所示,有25060个观测样本被该法判别为庞氏分红行为,占存在分红总样本的81.96%⑭。这表明,总体而言A股上市公司的庞氏分红行为广泛、普遍而持续地存在着。

在当期流量法下,我们比较了全样本当年度现金分红与当年度创造的可供股东分配的自由现金流,统计结果如表4 Panel B所示,有20359个观测样本被该法判别为庞氏分红行为,占存在分红总样本的66.58%。
在当期存量法下,我们分别比较了分红后现金存量与有息负债余额、分红后现金存量与未来一年内到期的有息负债余额以及分红后现金存量与当年新增有息负债,被判别为庞氏分红行为的比例分别为48.49%、35.27%、13.64%,结果如表4 Panel C所示。
可见,除标准最为严格的“当期存量法3”以外,其他4种方法测度的结果均表明中国A股上市公司存在较为普遍的庞氏分红行为。
此外,为了消除单一判别法的缺陷,我们在综合使用5种判定方法的基础上,对年度分红通过多种判别方法的观测值频率分布进行了统计。例如,若年度分红仅满足上述5种方法中的一种,则该观察值放入“1/5”这组,满足其中两种则放入“2/5”这组,以此类推,结果如表5所示。

从表5可以看出,仅有不到12%的样本公司当年度不满足5种庞氏分红判别方法中的任何一种;合计有43.75%的观察值至少满足5种庞氏分红判别方法中的3种及以上(“3/5”+“4/5”+“5/5”)。这说明,采用综合判别的方法也倾向于反映中国A股上市公司存在广泛而普遍的庞氏分红行为。
中国A股上市公司庞氏分红类型判别结果
按照前述当期流量法下庞氏分红现金来源的追溯方法,我们对存在庞氏分红行为的A股上市公司样本进一步分类,以判断相应的庞氏分红类型究竟损害了谁的利益,统计结果如表6所示。
根据表6,存在实质庞氏分红(第Ⅰ、Ⅱ、Ⅲ类之和)的总占比为79.53%,性质最为严重的第Ⅰ类庞氏分红占比高达53.76%,表明有超过一半的庞氏分红行为的本质是将债权人提供的融资以现金股利的方式转移至股东。显然,第Ⅰ类庞氏分红行为将不利于对债权人的保护,可能已经成为大股东掏空上市公司主要的“隐蔽隧道”。

中国A股上市公司庞氏分红行为的年度与行业分布
图1描述了1998~2020年中国A股上市公司庞氏分红行为的变动趋势。总体上,中国上市公司庞氏分红行为的分布概率并未呈现出显著的变动性。但2008年10月9日修订后实行的《上市公司证券发行管理办法》出台,将原先公开发行证券条件一般规定中的“最近三年以现金或股票方式累计分配的利润不少于最近三年实现的年均可分配利润的百分之二十”调整为“最近三年以现金方式累计分配的利润不少于最近三年实现的年均可分配利润的百分之三十”。
在再融资新规实施后,当期流量法下庞氏分红样本所占比例由2009年的32.13%快速攀升至2011年的55.73%,并在2011~2014年常年维持在50%以上,初步表明半强制现金分红政策在一定程度上刺激了上市公司的庞氏分红行为。

进一步,我们研究了中国A股上市公司庞氏分红行为的行业分布,分类标准取自证监会《上市公司行业分类指引》(2012年修订),除制造业采用二级行业分类外,其余行业采用一级行业分类,结果如表7所示。
根据表7,在当期流量法下,从行业分布来看,家具制造、金属制品、建筑类、公用事业类上市公司庞氏分红行为较为严重,而与我们预期相偏离的是房地产行业的庞氏分红现象并不严重,占比仅为37.24%,但房地产行业第Ⅰ类庞氏分红占庞氏分红总样本的比例高达73.27%,为所有行业中最高的水平。

04
结论与监管建议
(1)结论
恒大集团近2万亿元的债务危机及其多年持续的巨额分红现象引起资本市场、学术界与监管部门的广泛关注。历史地看,有限责任及股份制是人类经济文明史上的重大制度发明,它有效地将股东与公司法人的责任与风险进行隔离,从而能大规模集聚资本以促进经济繁荣。
然而,基于对恒大集团分红现象的考察,本文提出了一种新的潜在非伦理行为,即是否存在特定的利益主体利用有限责任与股份制的“好处”与“便利”从而“合法合理”地侵占其他利益相关者的利益。该非伦理现象的可识别情景包括:“公司破产危机与创始股东巨富并存”“在债务规模持续扩张、存量负债高企、流动性高度紧张的情况下仍持续实施巨额分红”等。
为此,本文从庞氏骗局的视角出发,对上市公司庞氏分红行为的界定、识别与监管进行了较为系统的研究,以期引发市场与监管的双重力量加入到对这一潜在的非伦理行为的规制上来。
谢德仁(2013)在其关于庞氏分红的开创性研究中认为,企业分红能力受制于源自自由现金流的自由现金和留存收益的双重边界。因此,企业无分红能力时而进行的分红,其本质便是庞氏分红。本文沿袭谢德仁(2013)的基本思想,将庞氏分红界定为现金股利分配的一种非伦理行为,其本质表现为分红现金全部(或部分)来源于债务资本和(或)权益资本的本金,而非来自于企业经营成果所累积的自由现金,追溯分红现金的来源是判别是否发生庞氏分红行为的关键。
在此基础上,本文对庞氏分红行为的判别方法进行了较为细致的研究,除谢德仁等(2020)基于历史导向的累计流量法之外,本文创新性地提出了分别基于现时导向和未来导向的当期流量法和当期存量法。总体而言,累计流量法最符合庞氏分红的本质定义,但其对数据完整性要求较高,测算过程略显复杂;而当期流量法建立在“以前年度累计可供分配的自由现金流量”在平均意义上处于“已结清状态”这一现实合理假定的基础上,其测算方法更为简洁方便,与累计流量法的测算结果之间的一致性程度也较高;当期存量法则以当期现金分红的经济后果是否直接表现为对即将到期债务安全性的威胁作为判别关键,也具有简便易行的优势。进而,本文还基于当期流量法创新性地通过追溯分红现金的来源将庞氏分红区分为严重程度递减的4种庞氏分红行为,其中3种为实质上的庞氏分红行为,1种则为形式上的庞氏分红行为。
最后,本文基于上述三大维度5种判别方法,对恒大集团和1998~2020年间中国A股市上市公司的庞氏分红行为进行了初步的检验。研究发现:总体而言,恒大集团和中国A股上市公司皆存在普遍、广泛而持续的庞氏分红行为;且大多数庞氏分红行为属于性质较为严重的“类型Ⅰ”,表现为将来自债权人的资金以现金分红的形式输送给股东。
(2)对庞氏分红行为的监管建议
自Miller M. H. 和Modigliani F.(1961)提出“股利无关论(Dividend Irrelevancy Theory)”以及Fisher Black(1976)提出“股利之谜(The Dividend Puzzle)”以来,有关现金分红的学术研究可谓汗牛充栋。总体而言,是否分红或分红多少属于公司内部的一项“自由”财务政策。长期以来,分红水平低被认为是我国上市公司的显著特征,监管部门认为该行为严重损害了投资者的利益,也不利于资本市场的长期发展。
为改善该情况,中国证监会分别于2006及2008年颁布相关文件将上市公司的再融资资格与现金分红明确联系起来,因此,也被称为“半强制分红政策”⑮。
然而,本文的研究表明,中国A股上市公司存在普遍、广泛而持续的庞氏分红行为。基于庞氏分红行为的非伦理性质以及2020年国务院发布的《关于进一步提高上市公司质量的意见》,本文认为需要重新评估半强制分红政策的有效性与精准性。
关于再融资资格与现金分红松绑
半强制分红政策一方面切实提高了公司支付现金股利的积极性和主动性,也不免会激励一部分公司为满足监管规定而进行基于融资动机的分红。如果其分红在本质上构成庞氏分红,则会损伤公司价值(尤其是债权人权益)。
因此,本文建议将再融资资格与现金分红松绑,充分释放股利分红的信号作用,并且积极引导现金分红能力强的公司进行分红,培育成熟的现金分红文化,减少“为了融资而进行的分红”或利用债权人和投资人的资本金而进行的庞氏分红。
细化分红要求以保护债权人权益
近年来,证监会对分红监管政策进行细化和改进,并没有采取“一刀切”的监管模式,而是积极鼓励上市公司根据行业、发展阶段与盈利水平进行现金分红,增加分红频率⑯。
结合现有政策与本文对庞氏分红的研究结论,建议监管部门在指导上市公司现金分红决策时,着重关注现金分红是否侵害债权人的利益,可以结合当期现金流量法来追溯分红现金之来源,以免出现“损债权人—肥股东”的情况,从而有力保护债权人权益。另外,监管部门还可以从当期存量法的视角来判断公司的现金分红能力,从而逐步细化更为恰当的分红政策要求。
提高现金分红信息披露与透明度
2012年5月,证监会又发布了《关于进一步落实上市公司现金分红有关事项的通知》,要求上市公司必须严格制定并执行利润分配政策,并且在定期报告中详细披露。此外,在证券交易所的网站上已有专门展示上市公司分红情况的页面。这些举措实际上也是为了提高分红信息的透明度,让投资者能够更好地利用信息做出投资决策。
本文建议,在引导上市公司进行利润分配管理以及设立现金分红的长期制度安排以外,还可出台现金分红信息披露规范,使分红信息规范化、可比化,充分呈现是否进行现金分红以及现金分红分配比例的合理性、必要性,提升投资者的决策有用性与信息透明度。
注释
①2020年9月24日,恒大集团在其官网发出严正声明,表示相关文件和截图凭空捏造、纯属诽谤,对公司造成严重的商誉损害。恒大集团已向公安机关报案,坚决用法律武器维护公司合法权益。
②中国恒大集团(China Evergrande Group),是一家在开曼群岛注册成立的有限责任公司,其于2009年在香港联交所上市(3333.HK)。中国恒大集团间接全资控股广州市凯隆置业有限公司,后者持有恒大地产集团有限公司(简称“恒大地产”)60.29%的股份。
③2017年,恒大集团控股的恒大地产共完成三轮合计1300亿元的战略投资。在引入第二轮150亿元融资时达成对赌协议,恒大集团重组深深房若在2020年1月31日前尚未完成,相关投资者将有权在期限届满前两个月内,要求回购所持股权或者给予股权补偿;而在引入第三轮600亿元融资时,第三轮战略投资对赌协议的重组期限推迟至2021年1月31日。2020年11月22日,恒大集团发布公告称,恒大地产1300亿元战略投资者中,1257亿元战略投资者已签订补充协议转为普通股,剩余43亿元权益战略投资者的本金已由集团现金支付后回购。
④其2020年年报披露的营业收入为5072.48亿元,并在2021年的世界500强排名中位于第122位。
⑤关于恒大集团资金链断裂的简要回溯如下:(1)2021年6月29日晚间,三棵树(603737.SH)发布公告称,公司应收恒大集团逾期商票金额5137.06万元。(2)2021年7月28日,淮北矿业(600985.SH)发布公告称,恒大集团某子公司存在逾期未支付工程价款及违约金40126.28万元。(3)2021年8月2日,利欧集团公告称,请求恒大集团向公司支付广告费7123.4万元、逾期付款违约金1619.4万元。(4)2021年9月9日,网友爆料恒大财富未能兑付本应于9月8日到期的理财产品。据后续媒体报道,恒大财富所涉及未兑付的理财产品存量规模约为400亿元。(5)2021年9月13日,恒大集团向投资者发布了兑付方案,分别是现金分期兑付、实物资产兑付、冲抵购房尾款兑付。(6)2021年12月3日,恒大集团发布公告称,公司未能偿还一笔金额为2.6亿美元的私募债,这是恒大首次出现公开市场债务违约。广东省人民政府当晚立即约谈了许家印并派出工作组督促推进企业风险处置工作。
⑥许家印家族控制的鑫鑫(BVI)有限公司与均荣控股有限公司合计持有恒大集团超过70%的股份。
⑦回顾历史,英国在南海公司泡沫(The South Sea Bubble,1720)破灭后于1721年颁布了《泡沫公司取缔法》,旨在防止不正常的股份投机、禁止设立舞弊性质的股份公司、禁止非股份公司采用股份公司形态和禁止股份公司从事特许证规定的业务范围以外的经营活动。这一因噎废食的做法极大地抑制了股份有限公司的发展,直到一百多年后的1825年,英国议会才废除了其1721年的《泡沫公司取缔法》,并分别于1834年、1837年、1844年、1855年、1856年、1862年对《有限责任法》《公司法》和《股份公司法》进行了持续的制定或修订,从而基本完成了针对“有限责任与股份制”这一重大发明的制度设计。
⑧在这里,我们泛指在公司破产或陷入财务危机或资金链断裂的情形下,中小投资者、债权人、客户、政府等利益相关者均遭受重大损失,而唯有主要的创始股东或高管仍然处于较为富有的状态。
⑨1919年,查尔斯·庞兹宣称购买欧洲的某种邮政票据再卖给美国便可以赚钱,并表示所有的投资在45天之内都可以获得50%的回报,且让最早的一批投资者在规定时间内拿到了庞兹承诺的回报,于是后面的投资者大量跟进。一年左右的时间里,有近4万名波士顿市民变成庞兹赚钱计划的投资者。然而,庞兹只是利用新投资人的钱来向老投资者支付利息和短期回报,以制造赚钱的假象进而骗取更多的投资。一年后庞兹破产,被利益冲昏头脑的人们如梦方醒,后人称之为“庞氏骗局”。
⑩https://www.investor.gov/introduction - investing/investing-basics/glossary/ponzi-schemes#PonziWhatIs。
⑪杨宝和任茂颖(2017)采用当期数据的4个指标(分红对利润的比例、分红对经营现金净流量的比例、每股自由现金流量及分红水平与行业总体分红对比)的加权平均值构建了庞氏分红指数。但我们认为,该指数只能体现分红之多(未必属于庞氏分红),是对超额分红倾向的一种概率测算,而非对庞氏分红行为的直接判别。
⑫当期存量法有3种相通但有差别的具体方法。
⑬在实质上属于庞氏分红行为的只有3种,第4种仅属于形式上的庞氏分红行为,即实质上的非庞氏分红行为。
⑭谢德仁等(2020)也在累计流量法下发现在进行现金分红的公司中有87%的公司存在庞氏分红行为,与本文的研究结果一致。
⑮关于半强制分红政策的界定以及相关政策文件的主要规定, 可参阅李常青等(2010)一文。
⑯证监会、财政部、国资委、银监会四部委联合发布《关于鼓励上市公司兼并重组、现金分红及回购股份的通知》,http://www.csrc.gov.cn/pub/newsite/zjhxwfb/xwdd/201508/t20150831_283500.html。
⑰参见上海证券交易所公布的上市公司分红情况,http://www.sse.com.cn/market/stockdata/dividends/dividend/。
参考文献
[1]冯雨,王潜.从“庞氏骗局”看P2P平台的法律风险及完善建议——以“e租宝事件”为视角[J].海南金融,2016(2):73~76+81.
[2]孙春凤.互联网金融中“庞氏骗局”的识别与防范[D].蚌埠:安徽财经大学,2017.
[3]刘新华,孙欢欢.商业银行金融理财的“影子金融”本质及其风险演化[J].思想战线,2015(4):150~156.
[4]苏薪茗.银行理财产品是庞氏骗局吗?——基于中国银行业理财产品市场的实证分析[J].金融论坛,2014(11):43~52.
[5]王斐民,樊富强.从合法欺诈到消费者保护:银行个人理财产品的转型之道[J].河南师范大学学报(哲学社会科学版),2014(4):58~62.
[6]王正位,王新程,廖理.信任与欺骗:投资者为什么陷入庞氏骗局?——来自e租宝88.9万名投资者的经验证据[J].金融研究,2019(8):96~112.
[7]赵敏.互联网金融背景下“庞氏骗局”的识别与防范[J].浙江金融,2016(8):13~17.
[8]范淼.非诈骗型非法集资犯罪范围研究[D].长春:吉林大学,2015.
[9]谢德仁.企业分红能力之理论研究[J].会计研究,2013(2):22~32+94.
[10]谢德仁,林乐.上市公司现金分红能力分析——基于上证红利50指数成分股的数据[J].证券市场导报,2013(12):43~48+55
[11]涂必玉.庞氏分红之理论辨析——读《企业分红能力之理论研究》有感[J].财会学习,2014(11):17~20.
[12]杨宝,任茂颖.中国上市公司“庞氏分红指数”构建研究[J].商业会计,2017(17):52~54.
[13]王进朝,张永仙.股权结构、内部控制质量和庞式分红——基于共生理论视角[J].中国注册会计师,2019(9):40~46+3.
[14]王进朝,田佳楠.高管权力、过度自信与庞氏分红[J].会计之友,2019(9):12~18.
[15]廖珂.现金股利的“庞氏循环”——来自上市公司分红能力、现金股利以及投资活动的经验证据[J].投资研究,2015(8):54~81.
[16]谢德仁,刘劲松,廖珂.A股公司资本回报支付能力总体分析(1998-2018)——基于自由现金流量创造力视角[J].财会月刊,2020(19):9~31.
[17]David W. Leebron. Limited liability,tort victims,and creditors[J].Columbia Law Review,1991(7):1565.
[18]Steven C. Bahis. Application of corporate common law Doctrines to limited liability companies[J].Montana law Review,1994(1).
[19]Massimo Bartoletti,Salvatore Carta,Tiziana Cimoli,Roberto Saia. Dissecting Ponzi schemes on Ethereum:Identification,analysis,and impact[J].Future Generation Computer Systems,2019(102):259~277.
[20]Hidajat T.,Primiana I.,Rahman S.,Febrian E.. Why are people trapped in Ponzi and pyramid schemes?[EB/OL].https://www.emerald.com/insight/content/doi/10.1108/JFC-05-2020-0093/full/html,2020-08-24.
[21]Tennant David. Why do people risk exposure to Ponzi schemes?Econometric evidence from Jamaica[J].Journal of International Financial Markets,Institutions and Money,2011(3):328~346.
[22]Uppiah V.. A critical examination of the regulation of Ponzi scheme in Mauritius[J].International Journal of Law and Management,2018(6):1393~1400.
[23]Miller M. H.,Modigliani F.. Dividend policy,growth and the valuation of shares[J].Journal of Business,1961(4):411~433.
[24]Fisher Black. The dividend puzzle[J].Journal of Portfolio Management,1976(2):5~8.
基金项目
国家自然科学基金重点项目“审计机构治理机制与审计质量研究”(项目编号:71932003)
信息来源:《财会月刊》2022年第1期
封面图片:©千库网





