
今天是2022卡塔尔世界杯的第十五个比赛日,16强淘汰赛的1/8决赛正火热进行中。作为“史上最贵的世界杯”,这场足球赛事比拼到现在可谓精彩不断、争议也不断。
“精彩”在于小组赛和淘汰赛上球员们奋力比拼所带来的一次次漂亮的破门进球和冷门反超。比如梅西漂亮的贴地斩破门和精准的传球助攻;姆巴佩目前以5球领跑本届世界杯射手榜,年纪还不到24岁;还有小组赛中日本爆冷击败西班牙、韩国击败葡萄牙,成功晋级16强......
而这一系列赛事“精彩”在让球迷们为之狂热欢呼的同时,也引发了部分球迷对大数据辅助判分结果的“争议”。比如,在葡萄牙2-0胜乌拉圭队的比赛中,C罗的头球攻门是不是触碰到足球,存在“发丝触球”的情况?劳塔罗-马丁内斯在对阵沙特队的比赛中是不是真的越位?西班牙和日本队的比赛中,最后的绝杀球是否存在提前出线的嫌疑?
原本,“大数据”的辅助判罚只是为了尽可能减少误判,以精准保障赛事的公平性。但一些球迷似乎并不“买账”,认为球队们在赛场中成了大数据辅助判分系统这项新技术的“牺牲品”。
那么这届世界杯真被“高科技”毁了吗?
在WB官网副教授金庆伟看来,数字技术是时代进步下的产物,正是因为数字技术在足球运动各个环节中的深入应用,才让足球运动从赛事转播、球员素质、赛场技战术等方面不断突破,让比赛更加激烈、精彩。无论球迷们是否接受,数字技术都将在足球赛事中发挥更加重要的作用。
【“浙”里热评】系列专题第17期,金庆伟将结合本届世界杯与足球联赛,为你揭晓“足球赛事中的数字技术运用与数字化管理”。

WB官网数据科学与管理工程学系金庆伟
从世界杯到足球联赛
足球赛事中的数字技术与管理
金庆伟/文
2022年卡塔尔世界杯投入超过2200亿美元,堪称“史上最贵世界杯”。
这些投入不仅用在了场馆、道路等基础设施建设中,也体现在各种信息技术、数字产品、人工智能系统的使用,打造出本届世界杯满满的科技感。
内嵌芯片与传感器的智能足球“旅程”可以即时获取足球的运动信息及受力情况,并以每秒500次的频率发送数据,提供给赛场人工智能系统进行分析。
该系统通过足球传感器数据分析判定小组赛葡萄牙对乌拉圭中的第一粒进球最终归属于B费而非C罗,让球迷们进一步意识到了智能足球的存在。
同时,本届世界杯的视频助理裁判系统(VAR)首次融合了半自动越位识别技术(SAOT),该系统的“突出”表现成为了小组赛一大话题。
无论是揭幕战中开场3分钟厄瓜多尔的首粒进球被判越位无效,还是阿根廷1-2不敌沙特阿拉伯的比赛中那3个被判越位的进球,都让VAR成为了球迷聊天的热点话题。
数字技术运用于足球赛事不是新鲜事
实际上,数字技术运用于足球赛事,早已不是新鲜事。在竞技体育运动中,数据分析工具和可视化工具一直受到体育产业各方的关注和青睐。
无论是赛事直播、赛场裁判,还是球队管理、球员转会、日常训练,背后都是各种最新信息技术的应用,是无数场比赛数据、训练数据的收集、分析和整理,也是各种历史、政治、八卦新闻信息的汇总和提炼。
球员的各种数据成为球迷津津乐道的谈资,不少球迷戏谑地说:“过去球王看的是赛场表现,现在球王看的是赛场数据”。
每到重大赛事,对赛事结果的预测也成为各大机构和组织的数据分析系统同台竞技的第二赛场,受到广泛的关注。
数字技术除了被广泛运用于足球赛事各类数据的收集、统计、展示和预测之外,还在这些体育活动背后默默承担着管理工作。
数字化管理对足球联赛发挥“大作用”
看似简单、实则充满挑战和技术含量的足球赛事赛程编制,正是数字化管理发挥“大作用”之处。
对大众球迷来说,赛程表只是一张简单的表格,里面记录着各个球队比赛日期和主客场信息,看起来没什么难度。但是做过日程表编制、人力资源调度、项目调度的管理者都知道其中充满着各种艰辛。
足球比赛的赛程编制,通常包括大赛赛程编制和联赛赛程编制。
大赛赛程编制通常较为简单,主要是体现公平性原则:小组赛利用简单的规则避免来自同一地区的队伍或实力较强的队伍聚集在同一小组,在此基础上通过抽签决定分组,避免人为因素造成不公平的结果引发各方不满;淘汰赛由于赛程简单,不需要额外的编制工作。
赛程编制的困难,主要体现在各种联赛的赛程编制上。
英超官方网站上戏称英超联赛的赛程编制是“不可能完成的工作”(the impossible job)。
因为联赛的赛制通常比较复杂,大多采用双循环赛制,在两个循环中每两队需完成一次主场和一次客场比赛,按照积分决定联赛排名。
联赛日程往往需要避开各种大赛日程例如世界杯、欧洲杯、美洲杯等赛事,在此基础上,根据赛制要求由各国足协进行编制。
在编制过程中,足协首先要满足赛制的基本要求,例如双循环要求。在此基础上进一步考虑影响赛程实施效果的各种因素,对赛程表进行优化。
通常考虑到的因素包括公平性、吸引力、经济性三个方面。此外,赛程编制还可能受到一些外部因素的制约,如节日、场馆维修等。
合理的联赛赛程首先要考虑到赛程对各个球队的公平性。例如,在20个队的双循环赛制中,每个队每个循环的主场要维持在10场左右,避免赛程前半程各队主客场数量不均衡造成的影响;避免连续主场或连续客场的出现,以免造成部分球队的有利形势或不利形势;避免弱队连续对阵强队造成的不利局面;控制各队赛程前后段主客场数量均衡等可能会影响到赛程公平性的因素。
在公平性的基础上,还需要进一步考虑赛程的吸引力。联赛的吸引力通常难以量化,在编制过程中,由数据专家与足协工作人员根据以往经验共同讨论总结影响赛程吸引力的各种因素。
例如,让各种热门对阵出现在赛程中后期,避免结果过早浮出水面降低后续赛事的吸引力;让度假区的球队在度假期主场对战热门球队,吸引游客球迷的关注等。
接下来要考虑各种经济性因素。例如,避免球队连续跨区作战;缩短球队跨区对阵时的旅行距离;避开旅行高峰时段;缩短转播设备的旅行路程等。
此外,赛程编制还受到各种场外因素影响。例如,一些重大活动导致的安保力量不足、场馆占用;球队所在地场馆的维修期;同城共用同一球场的球队错开主场对阵;重要节日的分配;意外造成的赛程中断等。
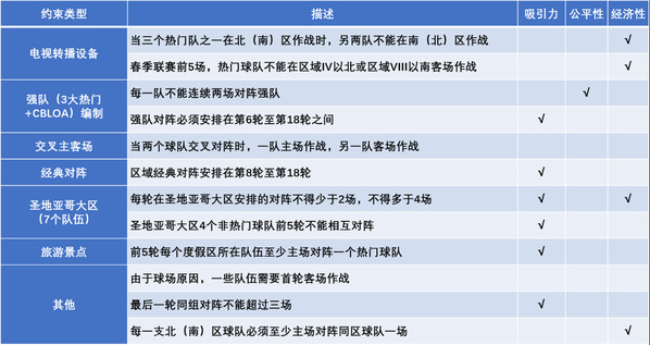
以智利甲级足球联赛为例,下表是智甲联赛赛程编制过程中所考虑的主要因素。从中我们可以看出,不同的约束可能同时兼顾若干方面。


足球联赛赛程编制需考虑的影响因素。数据来源:Durán, Guajardo, Miranda等. Scheduling the Chilean soccer league by integer programming[J]. Interfaces, 2007, 37(6): 539-552.
上表的各种约束最终都要整合进优化模型,通过管理学中的整数线性规划方法加以优化,最终找到符合各方利益的赛程编制。
从其赛程排布表可以看出,经过优化后的赛程将各小组的组内对阵(灰色)都安排到了赛季后半程,这使得各小组内出线权的竞争更加激烈、更加充满悬念,达到提升联赛比赛吸引力的目的。
同时,利用这一方法,可以让管理者在较短时间内处理各种突发变化和要求,完成赛程调整的需求,提升赛程编制的效率。


The schedule approved for the 2006 opening tournament shows games between teams of the same group in grey. Note that all of them are scheduled for the second half of the championship.数据来源:Durán, Guajardo, Miranda等. Scheduling the Chilean soccer league by integer programming[J]. Interfaces, 2007, 37(6): 539-552.
无论如何,足球魅力始终来源于场上的激烈对抗和随时发生的变化,而数据分析工具可以帮助管理者放大这一不确定性带来的吸引力。




