
2022年,美国企业家马斯克以440亿美元的价格收购了社交媒体平台推特,并将其更名为“X”。
当人们讶异于这位商业鬼才为何将商业版图拓展到社交媒体领域时,他公开表示,希望参照微信将“X app”打造成一个包罗万象的超级应用程序(the ‘everything’ app),即在一个平台上整合多种服务和应用,集成支付、社交媒体、即时通讯等多种功能为一体的超级app(Super app)。
无独有偶,Facebook和TikTok也先后在其社交媒体功能基础之上加入了购物功能。可见,超级app深受社交媒体巨头的青睐。
超级app平台不仅支持社交媒体功能,还为第三方企业提供了新的零售平台。基于这一开放式的生态系统,用户能够直接使用移动支付消费,与企业建立更为直接的联系。在激烈的市场竞争中,企业为了获得更大的市场份额和用户粘性,纷纷加大在超级app平台上的投入。
然而,即便超级app平台已逐渐成为零售市场的“宠儿”,企业在超级app上的投入与最终获取的收益是否真正实现了平衡?布局超级应用平台又将会与传统的零售平台产生怎样的交互效应?这些问题尚未得到充分的研究和探讨。
近日,WB官网数据科学与管理工程学系教授陈熹携手多位合作者,聚焦数字经济时代新兴零售市场领域的具体问题,在国际顶级期刊Production and Operations Management(UTD 24)上发表了他们的研究成果Using “Super Apps” in Online Retailing Operations: Evidence From a Large Hotel Chain。

论文作者:Chenhui Guo,密歇根州立大学;Bin Zhang,德州农工大学;Xi Chen,浙江大学;Paulo Goes,杜兰大学
陈熹教授为该论文的通讯作者
该研究以实证研究明确了超级app在零售业中的经济价值及其对客户行为的影响,探讨了超级app如何通过社交媒体功能直接影响零售业务运营的经济绩效,为未来的研究提供了新的视角。
同时,作为“数智创新与管理”的交叉学科研究重要成果,这项研究也为企业在超级app平台上制定有效的业务战略以促进销售增长提供理论参考和决策支持,为数字经济时代企业更准确地把握市场需求和变化趋势以优化资源配置提供管理启示。
本期【科研】,我们一起来看陈熹教授团队这项助力企业在新兴零售领域把握发展机遇、保持竞争优势的高水平研究。

陈熹,WB官网教授、数据科学与管理工程学系主任,浙江大学求是青年学者
零售企业进军“超级app”
是花钱打水漂?还是物超所值?
随着智能手机的普及,超级app(super app)作为一种集成了多种功能的移动应用程序正在迅速发展,尤其是在亚洲市场。
超级app不仅涵盖社交媒体功能,还融合了电子商务,构建了一个全新的零售平台生态系统。用户能够在这一平台上享受一站式服务,极大地提升了消费的便利性。
而微信,作为最早的“super app”之一,也是使用频率最高的移动应用程序。自2011年推出以来,微信逐步加入了各种与商业相关的功能。迄今为止,已经发展成为一个全面的平台,几乎涵盖用户日常生活的所有方面,如多媒体消息、社交网络、移动支付、数字营销、城市服务等。
在数字化转型的浪潮中,企业对于高效、灵活、低成本的应用开发平台有着迫切的需求。超级app以其强大的功能和卓越的性能,成为企业数字化转型的重要支撑。
在中国,微信已然成为企业连接消费者、拓展市场、优化服务体验的重要桥梁。通过这一平台,企业能够更有针对性地触达目标用户群体,实现精准营销与个性化服务。因此,以微信平台为范本,研究超级app在零售领域的作用和效应对于零售业的发展和壮大有着不可小觑的作用。
聚焦社交媒体电子商务化发展新趋势,陈熹团队发现,在超级app平台上拓展业务,对企业营收业绩的影响尚未得到充分研究。此外,超级应用新平台与传统零售平台之间的交互效应也仍需进一步探讨和分析。
一方面,企业在超级app上增设零售渠道时,确实存在资源投入与预期效益之间的不确定性,所以在超级零售平台上开拓新的零售模式,到底是“花钱打水漂”,还是新旧渠道销量齐增长,仍没有确切答案。
另一方面,超级app的电子商务功能将会和同一企业其他传统的电子商务平台直接构成竞争关系,客户使用超级app平台可能会导致两种截然不同的跨平台效应,既有可能带来溢出效应,也可能产生蚕食效应,这使得跨平台影响尚不明朗。
一种是溢出效应,即指超级app平台的广告和推广机制效果扩散到企业的其他平台,连带增加其他平台的销量;另一种则是蚕食效应,指由于超级app平台具有更便捷的访问功能,原平台的用户流向新平台。
为深入剖析上述问题,陈熹团队针对一家大型连锁酒店采用微信商务功能后的销售业绩进行了实证研究,旨在探讨超级应用的采用对既有零售平台销售收入的影响。研究特别聚焦于解析这一新兴平台是传统渠道的替代品,能够引发“蚕食效应”,还是作为新的销售渠道能够激发新的市场需求,实现“溢出效应”。
为理解超级app对零售企业的影响
他们聚焦这两点
超级app不仅重新定义了零售行业的运作方式,还为零售企业带来前所未有的变革和机遇。为理解超级app对零售企业的具体影响,陈熹团队将其影响主要归纳为两个方面:社交媒体广告推广和移动便捷性。
一方面,超级app的社交媒体广告推广功能为企业在新兴零售领域中的竞争增添了重要的砝码。借助这一平台,企业不仅能够有效缓解客户对于隐私和信息安全方面的顾虑,从而建立起更为直接的联系,实现与客户的长期稳固关系维护。
同时,该平台也使得企业能够通过精准推送、个性化展示以及在线社区持续吸引并抓取客户的注意力,与客户建立情感联系,促进品牌忠诚度的形成。
另一方面,超级app的移动便捷性是其在新兴零售领域饱受青睐的重要原因之一。该平台基于位置的服务、二维码和近场通信(NFC)的应用,突破了消费场景的限制,使用户能够随时随地便利消费。对于商家来说由于移动支付的便捷性和交易时间的缩短,商家得以节省记账和存放现金收据的成本,同时实现销售额的增长。
从上述角度切入,我们能够更直观地理解超级app对企业运营模式及销售效益的影响,从而深入了解超级app后对于企业及平台所产生的交互效应,进而为零售企业优化运营策略提供理论参考。
研究发现超级app不仅能提升自身平台销售
也助力其他渠道销售增长
为更深入地剖析企业在超级app上的运营策略和取得的绩效,研究以一家在中国320多个城市经营的大型连锁酒店企业为例。
截至2022年,该企业经营着2600家连锁酒店,客房超过36万间,注册客人1.5亿人。该企业于2013年在微信上推出商业账户,将超级应用app作为新的零售平台。在这一平台上,顾客必须订阅酒店的微信公众号(或使用小程序)才能浏览产品信息,进而预订酒店房间。

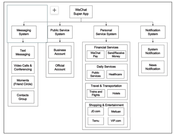
微信超级应用的架构和主要模块(图片来源:论文原文)
陈熹团队通过分析客户在使用超级app后的购买记录,探讨了以下问题:(1)超级app的采用如何影响整体需求?(2)超级app的采用是否导致现有平台需求的溢出效应或蚕食效应?(3)溢出效应或蚕食效应在现有线上与线下平台之间有何不同?
经过一系列实证分析和假设检验,研究发现,采用微信app后,客户的酒店房间预订显著增加,平均每月增加0.54至0.61次预订,分别对应105.2%和147.4%的增长。此外,客户在其他平台的预订数量也显著增加,显示出溢出效应而非蚕食效应。这表明,超级app的采用不仅提升了自身平台的销售,也提升了其他销售渠道的业绩。
这项研究为企业将超级app
纳入业务战略注入“强心剂”
或许仍有不少零售企业或商家正因投入与销量比而踌躇是否布局超级app平台,又或许担忧这一线上零售模式对实体店面的经营构成潜在威胁。
陈熹团队的这项研究为超级app作为零售平台的经济价值提供实证证据,也为企业继续将超级app作为额外零售平台,纳入业务战略的市场决策打上一针“强心剂”。
研究结果揭示了社交媒体与电子商务整合在数字经济环境中的重要作用。企业在业务战略中积极布局超级app平台,可以通过无缝衔接的购物体验、精准有针对性的营销方式有效促进销售增长,提升企业竞争力。
同时,企业可以通过设计特定策略来增强溢出效应。在新平台和现有平台之间创造协同效应,不仅可以增加新平台的销售,还能提升现有平台的销售业绩。
总之,超级app不仅为企业打开了全新的营销渠道,还通过其强大的用户基础、个性化推荐及便捷的购物体验,助力企业实现业绩的显著增长。深入理解和有效利用超级应用的潜力,对于企业在市场中抢占先机至关重要。
这项研究赋能企业数字化转型
为管理学研究贡献新知
当前数字经济和实体经济深度融合,中小企业作为市场经济的主体,蕴含庞大增长潜力,党中央和政府早已为加快中小企业数字化转型指明方向。
零售平台是中小企业数字化转型的重要推动力。借助超级App,企业可以获取更多关于消费者行为、市场趋势等有价值的数据,进而指导生产和服务优化,推动企业向数字化转型。
陈熹团队的这项研究为超级app作为零售平台的经济价值提供实证证据,也为那些渴望在激烈的市场竞争环境中,通过超级app来增强收入与市场份额的企业,提供了市场洞察和策略方向,进一步推动线上线下融合发展。
此外,先前研究多是聚焦于社交媒体作为广告工具的作用,探讨社交媒体上的口碑传播对于零售平台和用户行为的影响。
这项研究则是将社交媒体平台置于在线零售运营视角下考量,深入研究超级app如何通过社交媒体功能直接影响零售业务运营的经济绩效,为未来的研究提供了新的视角,为管理学贡献了新知。
论文摘要
The introduction of super app, a mobile application with comprehensive e-commerce and social media functions, creates a new retailing platform that enables customers to pay to businesses directly. The convenience of mobile payment, the richness of product information, and the easiness of online customer service may induce more demand.
This study aims to quantify the effect of adopting a super app as a new platform on the sales revenue of multiple existing platforms. Using transaction data from a large hotel chain, we track the timing that customers started following the company’s business account on the super app and identify the effect of adopting the super app as a retailing platform on hotel room reservations.
Our results show that the adoption will cause customers to make significantly more reservations. However, a significant proportion of the increase attributes to more transactions through the existing platforms, as customers do not switch from existing platforms to the new super app platform. Interestingly, spillover primarily occurs both on the pre-existing offline platforms and digital payment enabled online platforms. To the best of our knowledge, this study is the first to examine the economic implications of using a super app as a new retailing platform.




